1月30日,A股有色金属板块震荡下行。截止1月30日下午3点收盘,洛阳栾川钼业集团股份有限公司(以下简称“洛阳钼业”)总市值达到5205.24亿元。尽管与上一个交易日相比,有不小的跌幅,但依然维持在5000亿元以上的高点。
1月28日,洛阳钼业股价达到最高位,涨幅达9.80%,成交额127.94亿元,换手率2.86%,总市值达5750.79亿元。洛阳钼业目前在新浪财经客户端A股市场人气排名第6名。
1月25日,洛阳钼业发布公告,其通过控股子公司收购加拿大上市公司Equinox Gold Corp.旗下Aurizona金矿、RDM金矿和Bahia综合矿区(包括两座金矿)100%权益的交易已经于1月23日完成交割。
受上述交易完成带来的利好,1月26日,洛阳钼业股价一度涨超5%,成交19.63亿元,总市值达5121.80亿元。这是继1月16日洛阳钼业市值首度突破5000亿元大关又多日连跌之后,再度冲高。
不断抬升的市值,与公司稳定增长的业绩密不可分。
2022年,紫金矿业、天齐锂业与赣锋锂业盈利曾达到这一水平,但受到金、铜、锂价格波动影响,近几年这几家公司盈利走势、市值表现差异越来越大。
这背后,是企业发展路径上的差异。是选择单一品种向产业链上下游纵向延伸?还是将业务重心集中在上游矿端,通过多个矿种资源的布局进行横向拓展?
1月15日晚间,洛阳钼业发布业绩预报,预计2025年实现归属上市公司股东净利润为200亿元至208亿元,同比增长47.8%至53.7%;扣非净利润为204亿元至212亿元,同比增长55.5%至61.6%。
若业绩预告兑现,洛阳钼业也将成为A股市场有史以来,第四家年度盈利突破200亿元的矿业公司。
据了解,这也是洛阳钼业连续5年刷新历史最佳业绩,盈利首次突破200亿元。洛阳钼业相关负责人表示,这主要得益于公司主营产品金属铜实现产量和价格齐升,同时不断提高经营管理水平,运营成本得到有效管控。
根据公司发布的数据,2025年产铜量达741149吨,较上年多9万余吨。按产量指引中值计算,完成度为118%,远超预期。
同时,受益于全球新能源与AI基础设施建设对铜资源的刚性需求,2025年全年国际铜价整体呈现“高位震荡、中枢上移”的走势特征,LME铜价均价维持在约10000美元/吨高位,同比显著上行。铜业务贡献的利润也成为洛阳钼业盈利增长的“压舱石”。
除铜外,洛阳钼业其他核心金属产品亦全面超预期:产钴117549吨,完成度107%;产钼13906吨,完成度103%;产钨7114吨,完成度102%;产铌10348吨,完成度103%,亦创历史新高;磷肥产量121万吨,完成度105%。此外,实物贸易量为477.4万吨,完成度112%。
近几年洛阳钼业的崛起,始于KFM、TFM的大规模放量,这两座世界级矿山生产的铜、钴产品构成了公司最主要的利润来源。以2025年上半年为例,铜、钴相关产品便为上市公司贡献了约67.8%的毛利润。
而与产量层面相比,价格层面的驱动,可能成为公司盈利能够保持较好增速的主要动力。
文华财经数据显示,2023年、2024年LME铜年度涨幅分别为2.25%、2.56%,到2025年则大幅提升至42.3%。
同时,在刚果(金)加强钴产品出口管制的影响下,英国MB钴(标准级)年度平均价也由2024年的12.21美元/磅提升至2025年的16.68美元/磅,年度涨幅达到36.6%。
不难看出,铜、钴产品的价格涨幅,显著大于洛阳钼业相关产品的产量增幅,加之公司处于产业链最上游,生产成本相对稳定,以上产品涨价部分亦大半转化成了洛阳钼业的盈利。
值得注意的是,KFM、TFM在2026年也没有新增产能释放,其中正在推进的KFM二期项目预计到2027年才能新增10万吨产能,TFM三期项目则仍在规划当中。
那么,除了铜、钼等金属价格潜在的上涨,洛阳钼业2026年还有哪些明确的业绩增量?
洛阳钼业明确了2026年产量指引:铜金属产量目标为76万至82万吨;钴金属10万至12万吨;钼金属1.15万至1.45万吨;钨金属0.65万至0.75万吨;铌金属1.0万至1.1万吨;磷肥105万至125万吨;黄金6-8吨;实物贸易量400万至450万吨。
其中颇为抢眼的是,铜金属产量若按上限82万吨实现,将比洛阳钼业原定2028年实现80万吨的目标提前两年达成,同时相应更新了2028年的新目标,即实现百万吨铜金属产量。
公司这一雄心背后,是两大核心项目的稳步推进:位于刚果(金)的KFM二期项目计划于2027年投产,预计新增年均10万吨铜产能;TFM三期项目已进入规划阶段,目标2028年实现总铜产能100万吨。
目前,TFM混合矿5条生产线已全面达产,年产能达45万吨;KFM年产能15万吨,刚果(金)区域铜总产能已突破60万吨。
洛阳钼业最新的亮点还在于首次将黄金纳入产品序列,明确2026年全年6-8吨黄金的产量目标。过去的2025年,该公司提出了“多品种、多国家、多阶段”,聚焦“铜+黄金”两极的并购战略,在黄金资源布局上连续取得重大突破。
2025年6月,洛阳钼业以5.81亿加元(约合人民币30亿元)收购厄瓜多尔Cangrejos金矿,该项目正在前期规划中;2025年12月又宣布以10.15亿美元并购巴西3个在产黄金资产,预计今年第一季度完成交割。
在上述两项金矿资产收购之前,洛阳钼业的黄金业务体量较小,主要来自原有矿权的副产。而待巴西黄金资产收购交易完成后,洛阳钼业黄金年产量将新增约8吨,叠加厄瓜多尔Cangrejos金矿(预计2028年投产,设计年产11.5吨),公司黄金总产能有望在2028年左右突破20吨大关。
伴随主营产品价格进入上涨通道与公司产能的释放,以及高管团队“大换血”及随之落地的资产并购,资本市场对洛阳钼业反应极为热烈。
近一年以来,洛阳钼业A股股价累计涨幅超过250%,最新市值为5205.24亿元;今年以来,公司股价已累计上涨超22%。截至1月30日下午3点收盘,其股价报25.70元,最高25.98元。
洛阳钼业,前身为1969年原冶金部在河南栾川县兴建的三道庄钼钨矿和上房沟钼矿,1999年两家合并成立洛阳钼业。
然而,受金融危机影响,2003年钼价暴跌,企业负债累累,6000名职工半数放假,濒临破产。
穷则变,变则通。
洛阳钼业的发展与两次混改密不可分。2004年洛阳市政府在复星、紫金等多家前来竞标的企业中选择了名不见经传的鸿商集团,其入选最大的优势即不谋求控股。
谁都未曾料到,这次看似平常的入股,彻底改变了中国矿业格局。
集团派驻的管理团队迅速展现出专业能力,关停低效附属工厂,专注钼矿开采主业;引入国外先进浮选工艺,将钼矿回收率从65%提升至82%;同时打通销售渠道,直接与欧洲钢铁企业建立合作。
短短一年,洛阳钼业便扭亏为盈,实现盈利2.8亿元;2006年利润飙升至17.14亿元,成为国内钼业“利润王”;2007年在香港上市;2012年实现A+H股同步上市,市值突破千亿元。
此后数年间,洛阳钼业便在国际上开启了几次关键性的大并购,从钼进一步延伸至铜、钴、铌、磷等,并打造“矿业+贸易”的双轮驱动战略。
2022年,洛阳钼业与宁德时代深度合作,双方相互参股,宁德时代成为洛阳钼业的第二大股东,洛阳钼业成为宁德时代核心原料供应商,每年供应1.2万吨钴、10万吨铜;宁德时代则承诺未来5年采购不少于200亿元的产品。
双方不仅仅是产业链的上下游联动,还有技术提升、企业管理等深度赋能。
洛阳钼业秉承“逆周期并购,低成本开发”的经营哲学,其核心资产多通过逆向收购获得。
至2024年末,公司权益铜资源量居于全球第13位,中国第2位;钴资源量全球第1,掌握全球近半钴资源。
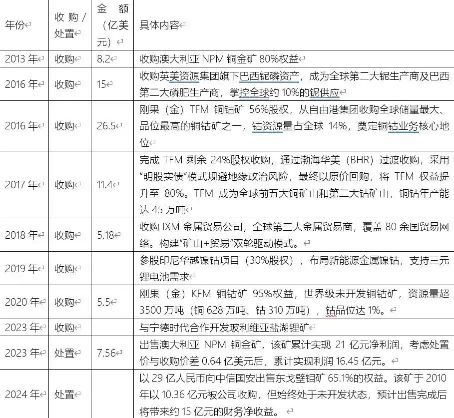
图为历年收购及处置行为
从其营收结构来看,营收中贸易与采掘业比例约为86.87:41.58,其中重叠部分为内部交易。但从毛利来看,近三年矿山采掘业贡献80%以上。目前其矿端中铜钴产品在公司毛利中占比68.18%。TFM于2023年二季度达产、KFM于2024年3月达产,上述两大矿山项目给公司贡献了大部分利润。从近十年的报表来看,公司总资产自308.81亿元,发展至1786.28亿元,为十年前的5.78倍,但其负债率一直控制在42.3%至64.89%之间,这得益于低谷时精准的并购+融资+自身的“造血功能”,财务杠杆一直在可控范围内。2014年发行可转债49亿元,2015年末即转股;2017年定向增发180亿元,年末资产负债率由上年的61.05%降至53.08%。
图:近十年总资产及资产负债率,单位:亿元
公司的营业收入亦自2015年的41.97亿元升至2024年的超两千亿元,净利润自2015年的7.61亿元升至2024年的135.32亿元,十年增长16.8倍。
2025年扣非净利润为204亿元至212亿元,同比增长55.5%至61.6%。
如果2026年洛阳钼业盈利能够保持增长,将诞生有色金属行业的一个新纪录,即连续两年净利润超过200亿元的矿业公司。
在此之前,只有紫金矿业一家公司达成这一纪录,且是近几年的事。
至于天齐锂业、赣锋锂业两家公司,则是在2022年碳酸锂涨至60万元/吨时短暂站上200亿元,不过后续随着行业景气度的回落,次年盈利便出现了70%左右的下滑。
这背后,既与铜、金、锂等产品价格的周期波动因素有关,也离不开以上两类企业的战略选择和发展路径。
天齐锂业,现有业务集中在上游矿山、锂盐冶炼环节,赣锋锂业则从上游逐步向下游材料、电池环节延伸,强调打造全产业链的“赣锋生态系统”,两家公司均未跳出锂电行业。
紫金矿业,则是典型的多元化布局,以铜、金为主,兼顾工业金属、能源金属等,矿种布局几乎相当于一只“有色ETF”。
这种方式的好处是,企业发展的天花板更高,公司营收、盈利规模可以做得很大,并且通过多矿种的“分散投资”,降低单一品种价格波动对企业经营的冲击,最大程度地实现平稳发展。
目前来看,多数大型跨国矿业公司采用的是上述多元化的发展路径。
以mining.com网站不久前发布的全球矿业公司市值十强为例,6家公司为多元化矿业公司,3家为贵金属企业,仅有自由港麦克莫兰1家是铜业公司。
加上紫金矿业所带来的成功经验,洛阳钼业也选择了上述多品种布局的发展路径。
值得注意的是,得益于近几年KFM、TFM的产能释放与内部挖潜,洛阳钼业与紫金矿业的铜产量差距正在快速缩小。
相关数据显示,2022年紫金矿业、洛阳钼业铜产量分别为85.9万吨、27.7万吨,2023年以来紫金矿业铜产量开始步入瓶颈,洛阳钼业铜产量则迅速增长,到2025年二者差距已经降至35万吨左右。
相比之下,洛阳钼业因为2025年才重归黄金赛道,其黄金产量距紫金矿业尚有不小差距。
包括厄瓜多尔Cangrejos金矿、Aurizona金矿等项目在内,洛阳钼业中期黄金产量在20吨/年左右,而紫金矿业2025年黄金产量已经达到90吨。
加之洛阳钼业“铜金为主”的并购策略,未来公司大概率还会展开更多黄金资源的并购。
1月25日,洛阳钼业发布公告,其通过控股子公司收购加拿大上市公司Equinox Gold Corp.旗下四座位于巴西的在产金矿,2026年将为公司带来6-8吨的黄金年产量。
就在此前的1月15日,洛阳钼业董事会审议通过了一份议案,同意公司使用闲置自有资金购买结构性存款,该等未到期结构性存款余额不超过人民币200亿元(或等值外币)。
过去几年公司积累的充裕资金,也会让洛阳钼业的后续并购更为游刃有余。
原标题:《市值跃入全球矿业十强!洛阳钼业能否坐稳这个位置?》




