山东钢铁扭亏!同比增利29.91亿!

   2026-01-30 冶金产业网270
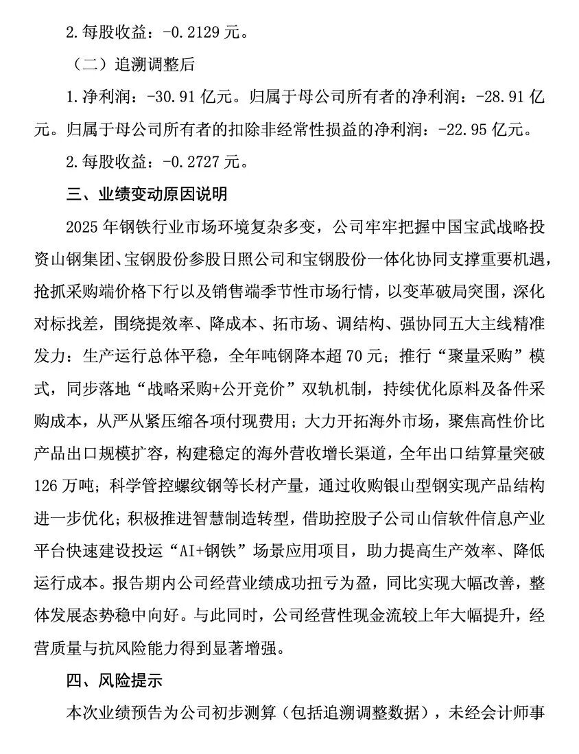
核心提示:山东钢铁1月28日发布业绩预告,2025年预计实现归属于母公司所有者的净利润1亿元左右,与上年同期追溯调整后-28.91亿元相比,实现
山东钢铁1月28日发布业绩预告,2025年预计实现归属于母公司所有者的净利润1亿元左右,与上年同期追溯调整后-28.91亿元相比,实现扭亏为盈。报告期内,全年吨钢降本超70元;全年出口结算量突破126万吨。

2025 年钢铁行业市场环境复杂多变,公司牢牢把握中国宝武战略投资山钢集团、 宝钢股份参股日照公司和宝钢股份一体化协同支撑重要机遇,抢抓采购端价格下行以及销售端季节性市场行情, 以变革破局突围, 深化对标找差,围绕提效率、降成本、拓市场、调结构、强协同五大主线精准发力:生产运行总体平稳,全年吨钢降本超70元;推行“聚量采购”模式,同步落地“战略采购+公开竞价”双轨机制,持续优化原料及备件采购成本, 从严从紧压缩各项付现费用; 大力开拓海外市场, 聚焦高性价比产品出口规模扩容, 构建稳定的海外营收增长渠道, 全年出口结算量突破126万吨;科学管控螺纹钢等长材产量,通过收购银山型钢实现产品结构进一步优化; 积极推进智慧制造转型, 借助控股子公司山信软件信息产业平台快速建设投运“AI+钢铁”场景应用项目,助力提高生产效率、降低运行成本。 报告期内公司经营业绩成功扭亏为盈, 同比实现大幅改善, 整体发展态势稳中向好。 与此同时, 公司经营性现金流较上年大幅提升, 经营质量与抗风险能力得到显著增强。

图片

图片

图片


 
举报收藏 0打赏 0评论 0
更多>相关评论
暂时没有评论,来说点什么吧
更多>同类矿业资讯
推荐图文
推荐矿业资讯
点击排行
网站首页  |  关于我们  |  联系方式  |  用户协议  |  隐私政策  |  版权声明  |  排名推广  |  广告服务  |  积分换礼  |  网站留言  |  帮助中心  |  网站地图  |  违规举报
陕ICP备2023011587号-1