手机版
二维码
购物车
选择频道搜索
装备产品
企业库
会议会展
矿业资讯
矿业招聘
品牌服务
矿业权市场
矿产行情
矿采、供应
矿业视频
资料下载
2024
2023
矿山
贵州
煤矿
矿
智慧矿山
自动化
矿业科技
斯
首页
装备产品
企业库
会议会展
矿业资讯
矿业招聘
品牌服务
矿业权市场
矿产行情
矿采、供应
矿业视频
资料下载
首页
>
矿业资讯
>
科矿头条
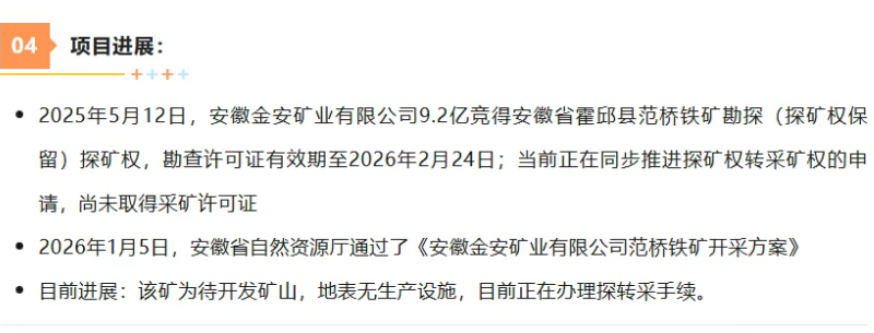
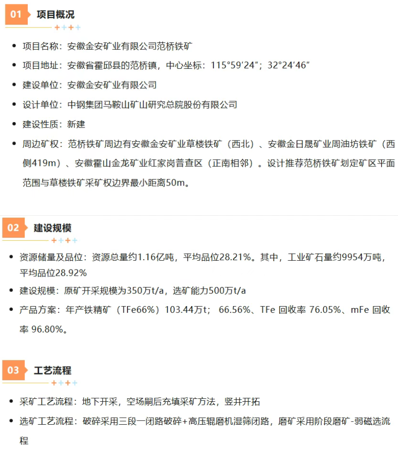
安徽金安矿业范桥铁矿350万吨/年开采方案获批,开发进入快车道!
2026-01-08
矿爷有料
29
0
点赞
0
举报
收藏
0
打赏
0
评论
0
分享
8
更多
>
相关评论
暂时没有评论,来说点什么吧
更多
>
同类矿业资讯
• 中国中化与中国银行签署战略合作协议
• 全国两会开幕前 国家发展改革委聚焦“十五五”
• 2026年贵州省重大工程和重点项目名单发布,锂电
• 五大“关键词”透视2026年全国两会热点
• 我国单体最大采煤沉陷区复合光伏项目投运
• 中铝集团助力安哥拉首个绿色铝电项目建成投产
• 2026年河南省地质工作会议召开重点做好九方面重
• 我国海上油田首次实现无人机规模化作业
• 汇民声民智 绘发展新篇——自然资源部2025年全
• 自然资源部举办2026年生态文明大讲堂第二讲
科矿网
加关注
4
没有留下签名~~
推荐图文
2026矿业科技发展高峰
【陕西科矿信息技术有
【新春贺岁】汇聚智慧
全球首台CEBI系统负荷
推荐矿业资讯
科矿网赋能为矿业企业突破行业低谷提供了系统性解决方案
欢迎中能化江苏矿山生态研究院有限公司董事长陈海、副总经理郭雅斌莅临我司考察交流,共谋矿山生态治理新篇章
奋勇前进、共同谱写绿色新篇章,共同迎接绿色矿山的崭新时代!
点击排行
65
1
科矿|2月10日矿业早报 -聚焦全球矿业动态,洞见矿业未来!
64
2
科矿|2月24日矿业早报 -聚焦全球矿业动态,洞见矿业未来!
62
3
锂+氟 协同丨终止海外收购 海南矿业筹划控股丰瑞氟业
52
4
科矿|2月4日矿业早报 -聚焦全球矿业动态,洞见矿业未来!
52
5
科矿|2月6日矿业早报 -聚焦全球矿业动态,洞见矿业未来!
50
6
科矿|2月5日矿业早报 -聚焦全球矿业动态,洞见矿业未来!
50
7
【陕西科矿信息技术有限公司】智汇科矿,数创未来——共赴2026矿业科技化新征程
47
8
【新春贺岁】汇聚智慧,引领创新——2026矿业科技发展高峰论坛组委会给您拜年!
41
9
郑煤机与科瑞森签署战略合作
网站首页
|
关于我们
|
联系方式
|
用户协议
|
隐私政策
|
版权声明
|
排名推广
|
广告服务
|
积分换礼
|
网站留言
|
帮助中心
|
网站地图
|
违规举报
陕ICP备2023011587号-1
(c)2008-2099 科矿网 All Rights Reserved